Environmental Monitoring
Environmental Building Monitoring Solutions
Monitoring environmental conditions such as the quality of water or the presence of gas in the air within a building requires the use of many specialized sensors for identification of target elements. There are many sensor types, but all require the transformation of an analog signal into digital. In many cases, solutions like electrochemical sensors have challenges such as sensor drift over lifetime, calibration requirements, and the complex signal chains that are required to digitize the measurement for use within an intelligent building infrastructure.
Analog Devices’ environmental monitoring solutions are built from our legacy of sensing and interpreting data at the edge and delivering intelligent insights that help create successful outcomes.
Value and Benefits
Our purpose-built analog front ends (AFEs) for environmental sensors are built upon a legacy of high-performance data conversion products.
Measurement accuracy
Sensor-agnostic
Low power for longer sensor lifetime
Featured Products
AD5421
16-Bit, Serial Input, Loop-Powered, 4mA to 20mA DAC
AD5700
Low Power HART Modem
AD5940
High-Precision, Impedance & Electrochemical Front End
AD7124-8
8-Channel, Low Noise, Low Power, 24-Bit, Sigma-Delta ADC with PGA and Reference
AD7768-1
DC to 204 kHz, Dynamic Signal Analysis, Precision 24-Bit ADC with Power Scaling
ADM8323
Supervisory Circuit with Windowed Watchdog, Manual Reset, and Active-Low Push-Pull Reset Output
ADM8613
Ultralow Power Voltage Supervisor with Watchdog Timer and Manual Reset
ADP160
Ultra Low Quiescent Current 150 mA, CMOS Linear Regulator
ADP2360
50 mA, 60 V, High Efficiency Buck Regulator
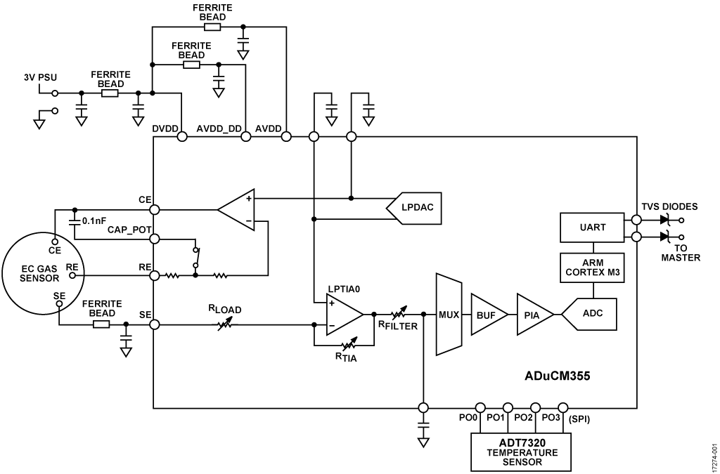
ADT7320
±0.25°C Accurate, 16-Bit Digital SPI Temperature Sensor
ADUCM355
Precision Analog Microcontroller with Chemical Sensor Interface
ADuCM4050
Ultra Low Power ARM Cortex-M4F MCU with Integrated Power Management
LTC3103
1.8μA Quiescent Current, 15V, 300mA Synchronous Step-Down DC/DC Converter
LTC3631
High Efficiency, High Voltage 100mA Synchronous Step-Down Converter
< Prev
Next >
Click on a section in the diagram below to view available parts.
Interactive Signal Chains
Click on the part for more details
Reference Designs
CN0338
NDIR Thermopile-Based Gas Sensing Circuit
CN0391
Flexible, Low Power, 4-Channel Thermocouple System with Arduino-Compatible Digital Interface
CN0395
Volatile Organic Compound Detector for Indoor Air Quality Measurement
CN0396
Dual Electrochemical Gas Sensor with Temperature Compensation
CN0425
Radiated Immunity Compliant Toxic Gas Detection Circuit
Evaluation Boards
DC1499A
LTC3631EDD Demo Board | 60V Transients, 4.5V ≤ VIN ≤ 45V, VOUT = 1.8V/3.3V/5V @ 100mA
EVAL-AD5700
AD5700/AD5700-1 Evaluation Board
EVAL-AD7768-1
AD7768-1 Evaluation Board
EVAL-ADP160
ADP160 Evaluation Board
EVAL-ADuCM355
ADuCM355 Evaluation Board
EV-COG-AD4050
ADuCM4050 variant of Cog Development Platform for Analog Devices Ultra Low Power Technology across MCU and RF Transceiver Portfolio
EV-TempSense-ARDZ
±0.1°C, ±0.25°C & ±0.5°C Accurate Temperature Sensor Evaluation Platform
Training and Support
Trainings and Tutorials
{{modalTitle}}
{{modalDescription}}
{{dropdownTitle}}
- {{defaultSelectedText}} {{#each projectNames}}
- {{name}} {{/each}} {{#if newProjectText}}
-
{{newProjectText}}
{{/if}}
{{newProjectTitle}}
{{projectNameErrorText}}