Wind Turbine Solutions
Analog Devices offers a wide range of high-performance data acquisition and signal processing technologies which are used in wind turbines around the world.
Value and Benefits
Our solutions for wind turbine systems facilitate highly granular data acquisition for functions spanning generator and power converter control to system integrity monitoring, all of which serve to maximize operational efficiency and safety.
Offers isolation technology for signal integrity, robustness, and safety
Features precision signal chains for highest accuracy measurement
Enables proactive maintenance for maximum safety and efficiency
< Prev
Next >
Click on a section in the diagram below to view available parts.
Interactive Signal Chains
Click on the part for more details
Reference Designs
CN0338
NDIR Thermopile-Based Gas Sensing Circuit
CN0376
Channel-to-Channel Isolated Temperature Input (Thermocouple/RTD) for PLC/DCS Applications
CN0405
High Voltage Output DAC with Push-Button Control
CN0383
Completely Integrated 2-Wire, 3-Wire, or 4-Wire RTD Measurement System Using a Low Power, Precision, 24-Bit Σ-Δ ADC
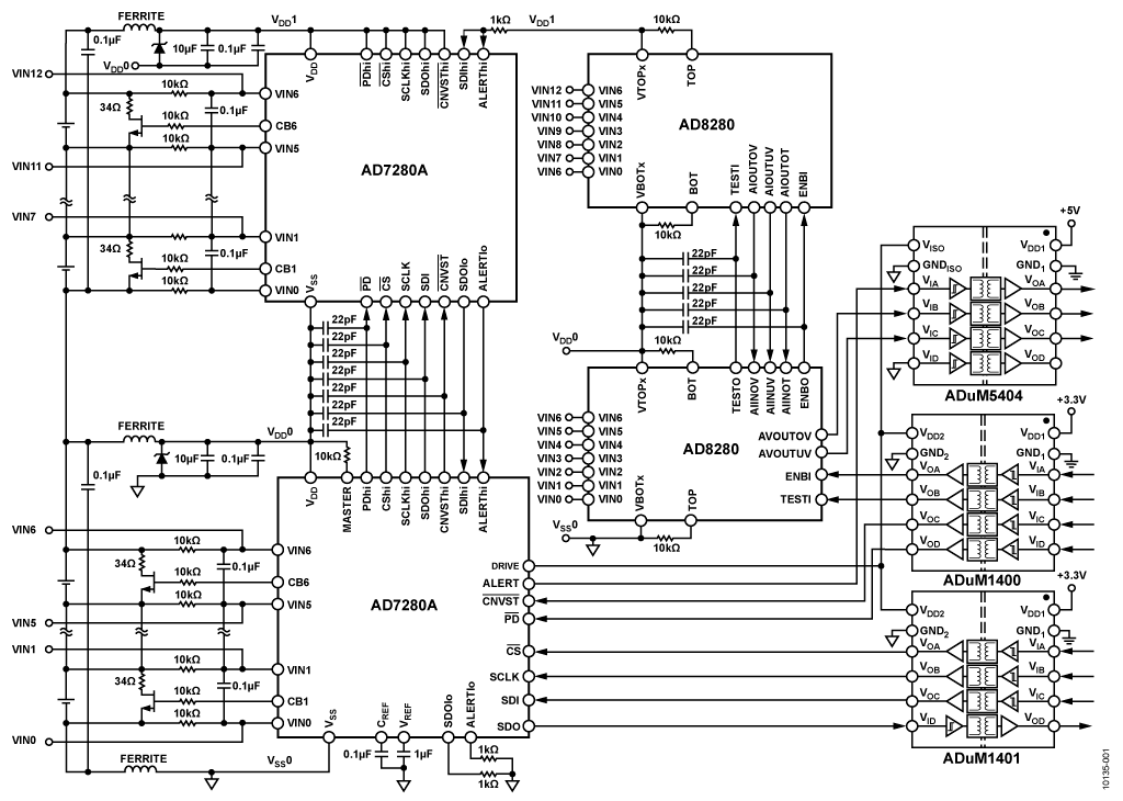
CN0235
Fully Isolated Lithium Ion Battery Monitoring and Protection System
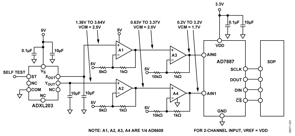
CN0189
Tilt Measurement Using a Dual Axis Accelerometer
CN0164
Low Power, Long Range, ISM Wireless Measuring Node
CN0183
Precision 16-Bit, Bipolar Output Voltage Source with +12 V to ±5 V Supply
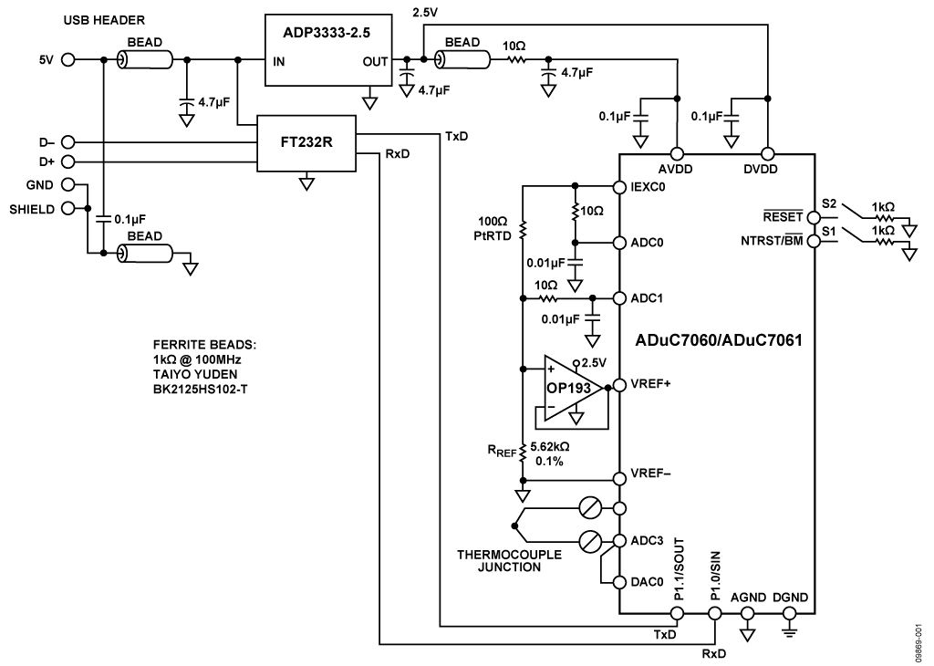
CN0214
USB - Based Thermocouple Temperature Measurement System Using ARM7
CN0169
How to Achieve High Precision Voltage Level Setting Using the AD5542A/AD5541A 16-Bit Voltage Output DAC
CN0145
4 mA-to-20 mA Loop-Powered Temperature Monitor Using the ADuC7060/ADuC7061 Precision Analog Microcontroller
CN0153
USB Based Temperature Monitor Using the ADuC7122 Precision Analog Microcontroller and an External Thermistor
CN0373
Isolated USB to Isolated RS-485/Isolated RS-232 Interface
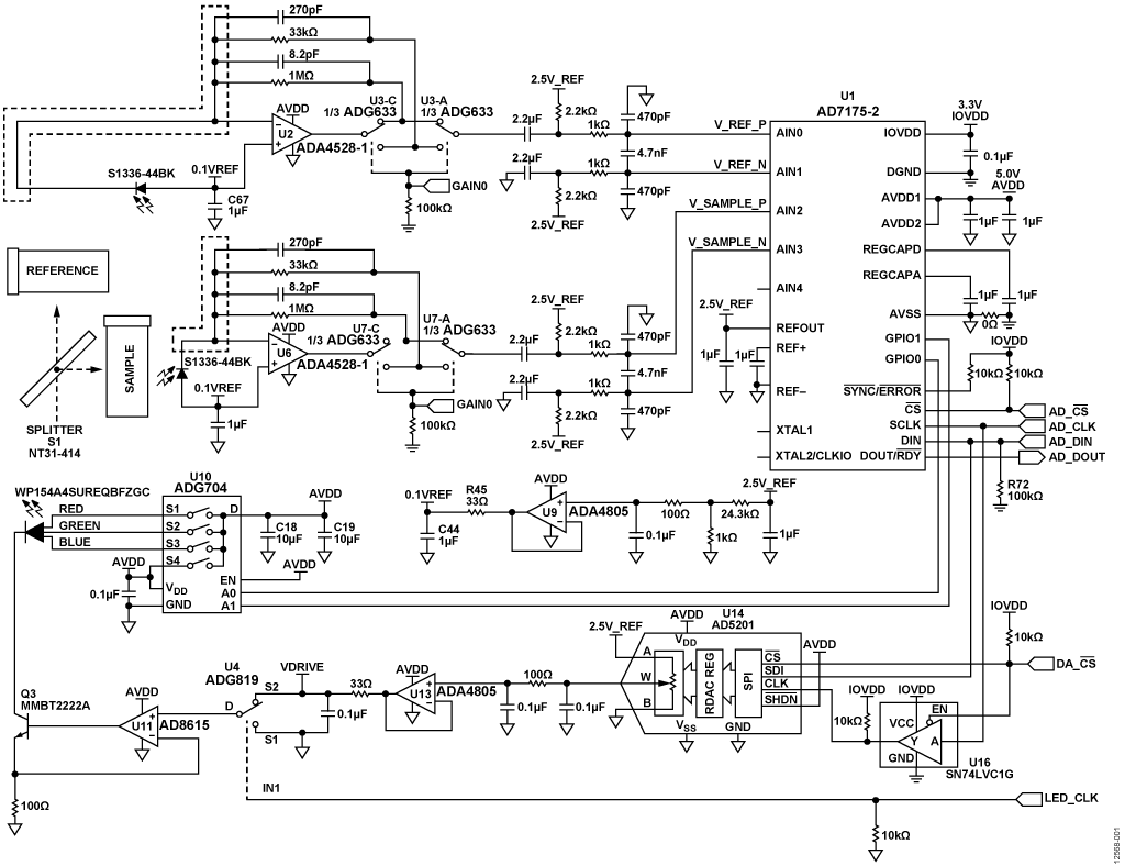
CN0363
Dual-Channel Colorimeter with Programmable Gain Transimpedance Amplifiers and Digital Synchronous Detection
CN0364
PLC/DCS Quad Channel Voltage and Current Input with HART Compatibility
CN0288
LVDT Signal Conditioning Circuit
CN0348
16-Bit Single-Supply Buffered Voltage Output Digital-to Analog Conversion with Less Than ±1 LSB Integral and Differential Nonlinearity
CN0280
Robust Completely Isolated Current Sense Circuit with Isolated Power Supply for Solar Photovoltaic Converters
CN0387
Calibration-Free Return Loss Measurement System
CN0385
Isolated, Multichannel Data Acquisition System with PGIA for Single-Ended and Differential Industrial Level Signals
CN0395
Volatile Organic Compound Detector for Indoor Air Quality Measurement
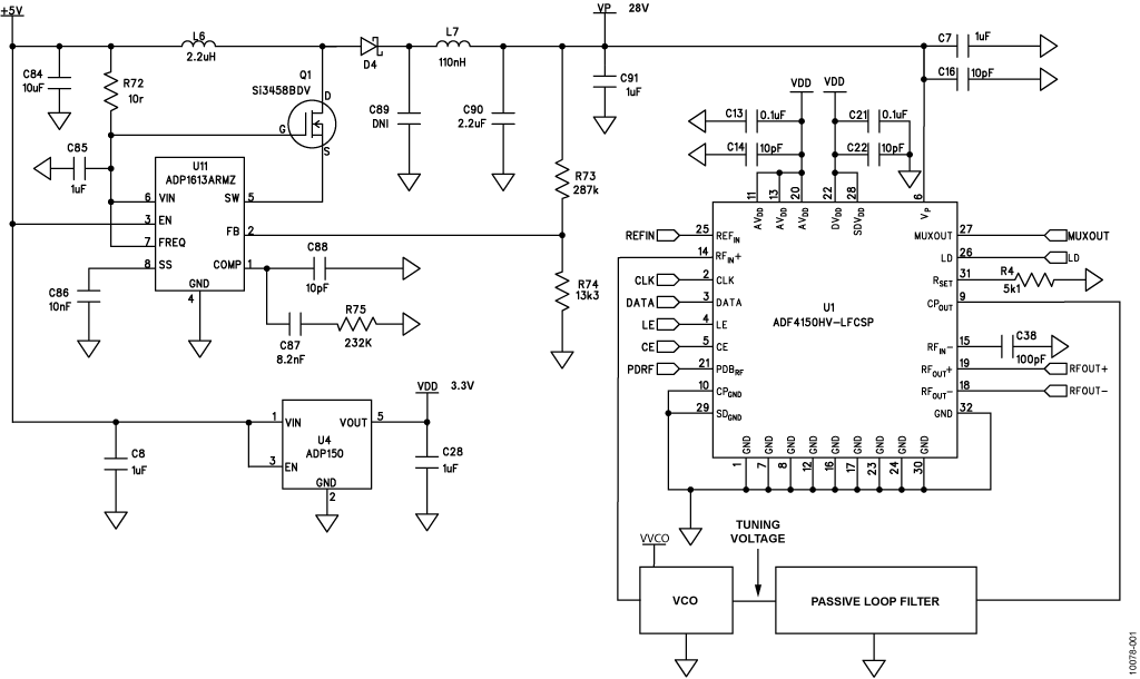
CN0228
Single Supply Powers a 28 V, High Voltage Phase-Locked Loop (PLL) Synthesizer
CN0225
High Impedance, High CMR, ±10 V Analog Front End Signal Conditioner for Industrial Process Control and Automation
CN0209
Fully Programmable Universal Analog Front End for Process Control Applications
CN0216
Precision Weigh Scale Design Using the AD7791 24-Bit Sigma-Delta ADC with External ADA4528-1 Zero-Drift Amplifiers
CN0180
Precision, Low Power, Single-Supply, Fully Integrated Differential ADC Driver for Industrial-Level Signals
CN0196
H-Bridge Driver Circuit Using Isolated Half-Bridge Drivers
CN0187
Crest Factor, Peak, and RMS RF Power Measurement Circuit Optimized for High Speed, Low Power, and Single 3.3 V Supply
CN0151
Versatile High Precision Programmable Current Sources Using DACs, Op Amps, and MOSFET Transistors
CN0282
USB Powered DVI/HDMI-to-VGA Converter (HDMI2VGA) with Audio Extraction
CN0255
16-Bit, 100 kSPS, Single Supply, Low Power Data Acquisition System
CN0321
Fully Isolated, Single Channel Voltage and 4 mA to 20 mA Output with HART
Training and Support
Trainings and Tutorials
{{modalTitle}}
{{modalDescription}}
{{dropdownTitle}}
- {{defaultSelectedText}} {{#each projectNames}}
- {{name}} {{/each}} {{#if newProjectText}}
-
{{newProjectText}}
{{/if}}
{{newProjectTitle}}
{{projectNameErrorText}}