Data Acquisition Solutions
Data acquisition systems accurately capture the signals generated by electronic devices and sensors for real-time processing, hardware-in-the-loop simulation, automated test, and data logging.
Value and Benefits
Analog Devices, the world-leader in data conversion and signal processing products, offers a wide array of data acquisition system solutions for different form factors and sensor interfaces. These include high-resolution sigma-delta and successive approximation ADCs for precision signal acquisition, high-speed pipelined A/D converters, suitable for use in waveform digitizers, and precision DACs and direct-digital synthesizers for analog outputs and signal generation. We also offer high-speed precision amplifiers for high-performance signal conditioning and ADC driving as well as fault-protected switches for robust, high-channel count systems.
Enables precision signal acquisition
Enables high-performance signal synthesis and output driving
Enhances robustness with fault-protected switches, channel protectors, and digital isolation
Featured Products
3.1 nV/√Hz, 1 mA, 180 MHz, Rail-to-Rail Input/Output Amplifier
Interactive Signal Chains
Reference Designs
Key Resources
Rarely Asked Questions
Rarely Asked Questions
Technical Books
Design Tools
Files and Downloads
Application Note
AN-1359: Low Noise, Dual-Supply Solution Using the ADP5070 for the Precision AD5761R Bipolar DAC in Single-Supply Systems
0.99 M
AN-202: An IC Amplifier User’s Guide to Decoupling, Grounding, and Making Things Go Right for a Change
76.97 K
Circuit Note
Selected Reference Designs: Test and Measurement Solutions
5.88 M
Evaluation Software
ZIP
ADAQ798x Evaluation Software
274.22 M
IBIS Model
IBS
ADAQ7980/ADAQ7988 IBIS Model
297.53 K
Product Selection Guide
Precision Products and Signal Chain Solutions: Selection Guide 2019
13.38 M
Solutions Bulletin & Brochure
Industrial Battery Chargers Overview
2.09 M
Technical Articles
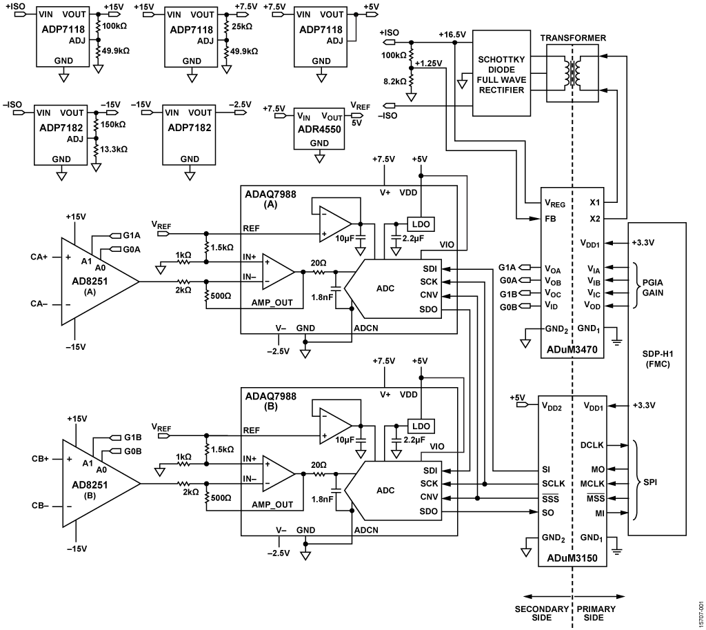
Low Power Precision Data Acquisition Signal Chain for Space Constrained Applications
1.03 M
Essentials Guide to Data Conversion
3.68 M
Tutorial
MT-101: Decoupling Techniques
954 kB
MT-076: Differential Driver Analysis
95 kB
MT-075: Differential Drivers for High Speed ADCs Overview
183 kB
MT-074: Differential Drivers for Precision ADCs
249 kB
MT-021: ADC Architectures II: Successive Approximation ADCs
3799 kB
MT-022: ADC Architectures III: Sigma-Delta ADC Basics
289 kB
User Guide
SCP-LT8362-S-EVALZ - Demo Board
2.17 M
SCP-LT8410-EVALZ - Demo Manual
1.54 M
UG1541: ADuCM410 Development System Getting Started Tutorial User Guide
1.11 M
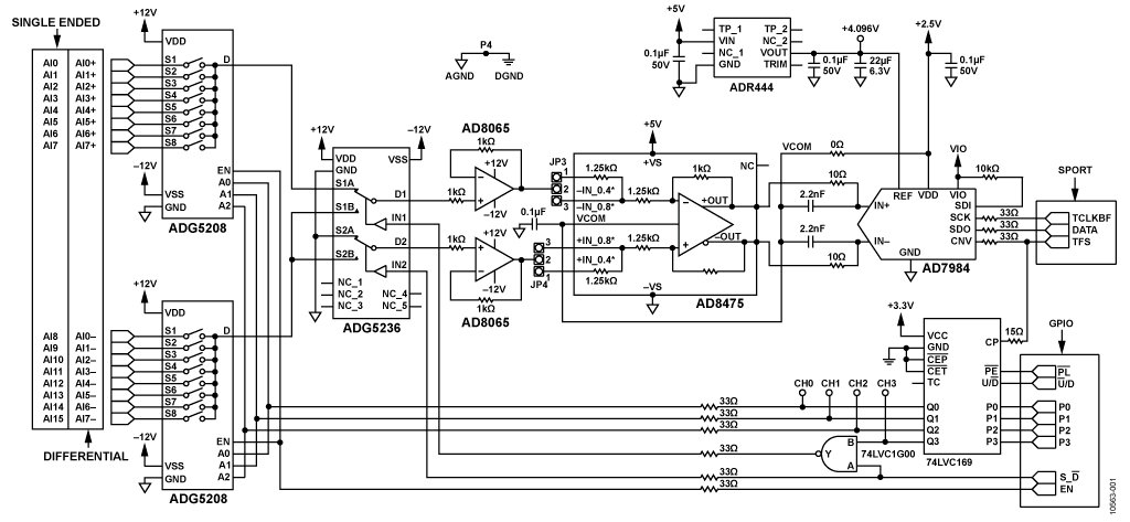
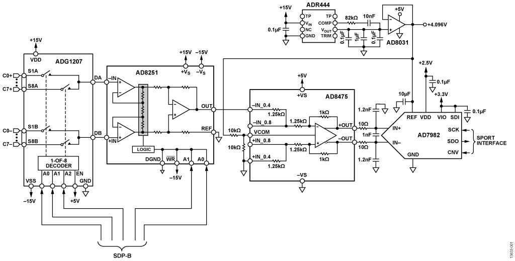
UG-1060: Evaluating the ADAQ7980 16-Bit, 1 MSPS, μModule® Data Acquisition System in LGA
1.81 M
{{modalTitle}}
{{modalDescription}}
{{dropdownTitle}}
- {{defaultSelectedText}} {{#each projectNames}}
- {{name}} {{/each}} {{#if newProjectText}}
-
{{newProjectText}}
{{/if}}
{{newProjectTitle}}
{{projectNameErrorText}}