Analytical Instrument Solutions
Analytical Instrument Solutions
Scientific and analytical instruments are used to test and measure the real world, advance our understanding of how it works, and aid in diverse fields of research and development. Chemical analysis involves control and sensing light, charged ion beams, redox reactions, and other technologies for a diverse range of instruments. Accurate, high-confidence detection, identification, and characterization in analytical and life sciences instrumentation depends on a wide variety of analytical techniques and high-performance electronics, where Analog Devices’ precision, solutions breadth, and reliability set the standard.
Value and Benefits
To increase measurement sensitivity, our best-in-class signal chain, sensor, power, and processor solutions ensure that your limit of detect (LOD) and accuracy are not restricted by electronics design. Precision with speed solutions enable faster sample and measurement throughput and wider dynamic range while diagnostic features enable increased instrument uptime. Our reference designs solve tough analog challenges and speed up your design process.
Facilitates improved sensitivity, repeatability, and accuracy
Enables increased instrument uptime and calibration intervals
Speeds up design process with tested reference solutions and design tools
Featured Products
AD4630-24
24-Bit, 2 MSPS Dual Channel SAR ADC
AD3552R
Dual Channel, 16-Bit, 33 MUPS, Multispan, Multi-IO SPI DAC
ADAQ23875
16-Bit, 15 MSPS, μModule Data Acquisition Solution
ADIN1100
Robust, Industrial, Low Power 10BASE-T1L Ethernet PHY
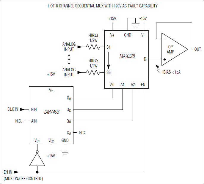
MAX328
Ultra-Low-Leakage, Single-Ended, Monolithic, CMOS Analog Multiplexer
MAX44242
20V, Low Input Bias-Current, Low-Noise, Dual Op Amplifier
LTC6373
36V Fully-Differential Programmable-Gain Instrumentation Amplifier with 25pA Input Bias Current
LTC6240
Single 18MHz, Low Noise, Rail-to-Rail Output, CMOS Op Amp
LTC6655
0.25ppm Noise, Low Drift Precision References
LTC6078
Micropower Precision, Dual CMOS Rail-to-Rail Input/Output Amplifiers
LT3045
20V, 500mA, Ultralow Noise, Ultrahigh PSRR Linear Regulator
LT8609S
42V, 2A/3A Peak Synchronous Step-Down Regulator with 2.5μA Quiescent Current
LTM8049
Dual SEPIC or Inverting μModule DC/DC Converter
ADA4530-1
Femtoampere Input Bias Current Electrometer Amplifier
ADA4350
FET Input Analog Front End with ADC Driver
AD7175-2
24-Bit, 250 kSPS, Sigma-Delta ADC with 20 µs Settling and True Rail-to-Rail Buffers
AD7124-4
4-Channel, Low Noise, Low Power, 24-Bit, Sigma-Delta ADC with PGA and Reference
AD5791
1 ppm, 20-Bit, ±1 LSB INL, Voltage Output DAC
ADAQ7980
16-Bit, 1 MSPS, Integrated Data Acquisition Subsystem
ADHV4702-1
24 V to 220 V Precision Operational Amplifier
ADR1001
Oven-Controlled, Buried Zener, Precision Voltage Reference
< Prev
Next >
Click on a section in the diagram below to view available parts.
Interactive Signal Chains
Click on the part for more details
Reference Designs
CN0531
Programmable 20-Bit, Linear, Precision, Bipolar ± 5V DC Voltage Source
CN0407
Ultrahigh Sensitivity Femtoampere Measurement Platform
CN0435
Analog I/O System with HART and Modbus Connectivity for PLC/DCS Applications
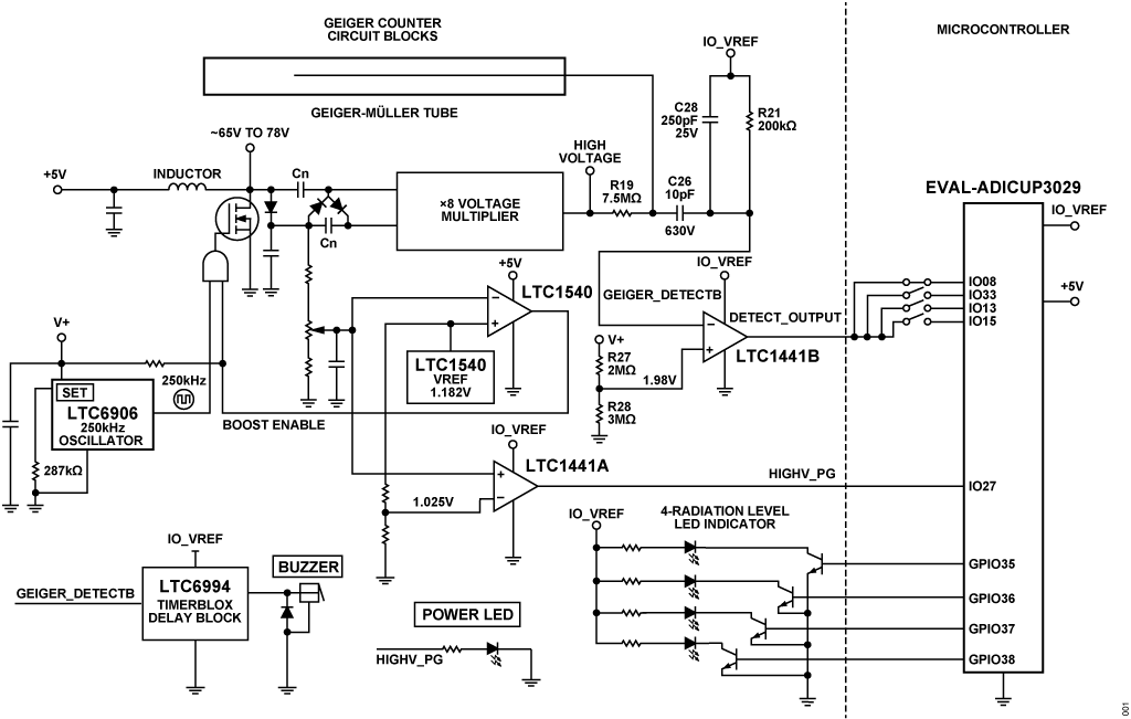
CN0536
Geiger Counter Circuit with Adjustable High Voltage Power Supply
CN0383
Completely Integrated 2-Wire, 3-Wire, or 4-Wire RTD Measurement System Using a Low Power, Precision, 24-Bit Σ-Δ ADC
CN0384
Completely Integrated Thermocouple Measurement System using a Low Power, Precision, 24-Bit, Sigma-Delta ADC
Evaluation Boards
EVAL-AD4630-24
AD4630-24 SAR ADC Evaluation Board
EVAL-ADA4625-1
ADA4625-1 Evaluation Board
EVAL-ADAQ7980
ADAQ7980SDZ Evaluation Board
Training and Support
{{modalTitle}}
{{modalDescription}}
{{dropdownTitle}}
- {{defaultSelectedText}} {{#each projectNames}}
- {{name}} {{/each}} {{#if newProjectText}}
-
{{newProjectText}}
{{/if}}
{{newProjectTitle}}
{{projectNameErrorText}}