New 16-Bit Bipolar Output DAC in Narrow SO-16 Package
Analog Devices introduces its first bipolar, voltage output 16-bit digital to analog converter, the LTC1650. The LTC1650 is available in a narrow 16-pin SO package, making it the smallest bipolar, 16-bit voltage output DAC on the market today. The LTC1650 operates from ± 5V supplies and draws 5mA. It is equipped with a rail-to-rail, low noise, deglitched output amplifier that can be configured to operate in a unipolar or bipolar mode. The mid-scale glitch is under 2nV-s and the full-scale settling time in unipolar mode is 4µs.
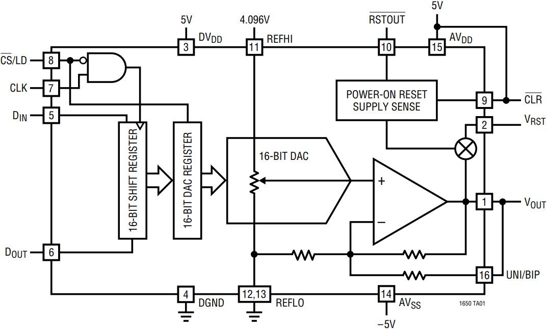
The LTC1650 is 16-bit monotonic over the industrial temperature range, with a typical differential nonlinearity of less than ±0.3LSB. Figures 1 and 2 show a typical application for the part and its DNL curve. The LTC1650 is equipped with an output-span-setting resistor tied to the UNI/BIP pin. When this pin is tied to the VOUT pin, the output will swing from REFLO to REFHI; when the pin is tied to REFHI, the output swings from –REFHI to REFHI.

Figure 1. LTC1650 block diagram.

Figure 2. The LTC1650 bipolar output DAC has ±0.3LSB typical DNL.
The LTC1650 has a user-defined voltage to which its output resets on power-up or when the part is cleared. The voltage on the VRST pin is applied to the output through a transmission gate when the part powers up or is cleared. There are supply brown-out detectors on all three supplies, AVDD, DVDD and AVSS. When any of these supplies drops below 2.5V, the part is cleared, connecting the output to VRST, and the RSTOUT pin changes to a logic low.
The 3-wire serial interface of the LTC1650 is SPI/QSPI and MICROWIRE™ compatible. All the logic inputs are TTL/CMOS compatible and the CLK input is equipped with a Schmitt trigger that allows direct optocoupler interfacing. There is also a DOUT pin for daisy-chaining several DACs. The digital feedthrough is 0.05nV-s.
MICROWIRE is a trademark of National Semiconductor Corp.

