Overview
Features and Benefits
- Form Factor Compatible with Arduino
- Usable for 4- or 6- wire sensors
- High gain of 400, for wide bridge sensor ranges
- Low power, single supply operation
Product Details
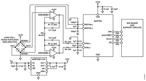
CN-0216 is a precision weigh scale signal conditioning system. It uses the AD7791, a low power buffered 24-bit sigma-delta ADC along with dual external ADA4528-1 zero-drift amplifiers. This solution allows for high dc gain with a single supply.
This circuit allows great flexibility in designing a custom low-level signal conditioning front end that gives the user the ability to easily optimize the overall transfer function of the combined sensor-amplifier-converter circuit.
Markets and Technologies
Applicable Parts
Package Contents
- EVAL-CN0216-ARDZ Board
Documentation & Resources
-
EVAL-CN0216-ARDZ Design & Integration Files3/6/2023ZIP2 M
-
CN0216 Shield Evaluation Board User Guide12/8/2015WIKI
-
Solutions For Rapid Prototyping: Answering the Needs of Practicing Engineers8/23/2023PDF784 K



